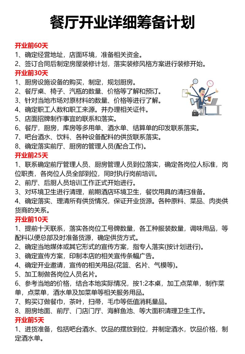
通过互联网搜索获取最新招聘信息并结合“开饭店准备哪些”这一关键词,可以从人员招聘、设备采购、食材供应链、选址装修、证照办理、营销推广等多个维度展开,以下是详细内容:

人员招聘与管理
饭店开业的核心在于团队,需提前3-6个月启动招聘,重点岗位包括:

- 厨师团队:根据饭店定位(中餐、西餐、快餐等)招聘厨师长、炒锅、凉菜、面点等岗位,可通过餐饮招聘平台(如“58同城餐饮频道”“猎聘餐饮板块”)或本地厨师协会寻找,薪资水平参考一线城市厨师长1.5万-3万元/月,普通厨师6千-1.2万元/月。
- 服务人员:包括店长、前厅经理、服务员、收银员、保洁等,店长需具备餐饮管理经验,可通过“BOSS直聘”“餐饮人才网”筛选,薪资8千-1.5万元/月;服务员要求形象气质佳、沟通能力强,薪资4千-6千元/月,需统一培训服务流程。
- 后勤支持:采购员(需熟悉食材市场行情)、库管员(负责库存盘点与食材保鲜)、电工/维修工(保障设备运行),可通过本地劳务市场或招聘平台兼职岗位解决。
招聘技巧:突出饭店特色(如“主打本地菜”“网红打卡店”)吸引人才,面试时注重实操考核(如厨师试菜、服务员模拟点单),并签订劳动合同明确薪资、社保、工作时间。
设备与厨具采购
根据菜系和规模选择设备,优先考虑节能、耐用型,核心采购清单如下:
- 厨房设备:炒炉(中式必备)、蒸柜(蒸菜需求)、烤箱(西点/烤肉)、冰箱/冰柜(分冷藏冷冻,容量根据客流量计算,日均100人客流量建议至少10立方米)、消毒柜(符合食品安全标准)、油烟净化系统(环保强制要求),建议选择“美的”“海尔”等品牌,预算10万-30万元。
- 前厅设备:收银系统(如“美团收银”“二维火POS机”、餐桌平板点餐机)、空调(人均1-1.5制冷量)、餐具(陶瓷/不锈钢,需储备3倍周转量)、桌椅(根据风格选择实木、金属等材质,人均占地面积1.2-1.5平方米)。
- 辅助设备:监控系统(保障安全)、净水系统(饮用水标准)、垃圾处理器(环保合规),二手设备可通过“闲鱼”“当地餐饮设备群”淘,但需检查性能,避免后期维修成本。
食材供应链搭建
稳定的供应链是饭店运营的基础,需提前联系2-3家供应商:
- 食材分类采购:
- 生鲜类:肉类(联系屠宰场或批发市场,如“北京新发地”“上海江杨市场”)、海鲜(就近选择港口或海鲜批发商,确保鲜活)、蔬菜(本地农产品基地直供,每日配送);
- 干货调料:通过“阿里巴巴批发网”或本地调味品批发商采购,选择大品牌(如“海天”“李锦记”)保证品质。
- 供应商筛选标准:具备《食品经营许可证》、价格透明(对比3家以上)、配送及时性(早6点前送达)、售后保障(食材变质可退换),签订供货合同明确违约条款。
- 库存管理:采用“先进先出”原则,使用库存管理软件(如“餐饮管家”)记录食材保质期,避免积压浪费,日均食材成本控制在营业额的30%-35%。
选址与装修设计
选址决定客流量,装修影响顾客体验,需重点规划:

- 选址要素:
- 人流量:优先选择商业综合体、写字楼、学校周边,通过“百度热力图”“高德地图大数据”分析人流高峰时段;
- 交通便利性:临近地铁口、公交站,或有充足停车位(每100平方米至少3个车位);
- 周边竞争:避免与同类型饭店扎堆,但可互补(如快餐店开在商场附近,吸引购物人群)。
- 装修要点:
- 风格定位:根据目标客群设计(如年轻人偏好工业风、家庭客群适合温馨田园风);
- 功能区划分:厨房占面积20%-25%(需符合“明厨亮灶”要求)、前厅50%、库房/卫生间15%-20%;
- 材料选择:地面防滑(瓷砖或环氧树脂)、墙面防火(耐擦洗涂料)、电路负荷(厨房专线,避免跳闸),装修预算控制在500元-1500元/平方米。
证照办理与合规经营
饭店需办理以下证照,建议预留1-2个月时间:
- 必备证照:
- 《营业执照》(到当地市场监管局办理,选择“餐饮服务”经营范围);
- 《食品经营许可证》(需通过厨房布局审查、从业人员健康体检);
- 《消防安全检查合格证》(消防部门验收,确保消防通道、设施达标);
- 《环保审批意见》(油烟、噪音排放需符合标准,需安装油烟净化器)。
- 人员资质:从业人员需办理《健康证》,厨师长可考取《中式烹调师职业资格证书》提升专业度。
- 合规注意事项:禁止使用过期食材、虚假宣传,定期接受市场监管部门检查,违规将面临罚款甚至停业。
营销与开业筹备
开业前1个月启动营销,吸引首批客源:
- 线上推广:
- 社交媒体:抖音、小红书发布装修过程、菜品试吃视频,定位本地话题(如“#城市名美食推荐”);
- 外卖平台:入驻美团、饿了么,设计开业优惠(如“满50减20”“首单免配送费”);
- 会员体系:推出储值活动(充500送100),锁定长期客户。
- 线下活动:
- 试吃会:邀请本地美食博主、周边社区居民免费试吃,收集反馈;
- 开业促销:前3天菜品8折,赠送特色小吃,发放传单(覆盖周边3公里小区、写字楼)。
- 人员培训:开业前1周进行全员演练,包括服务话术、应急处理(如顾客投诉、停电预案),确保开业顺利。
成本控制与风险规避
- 成本预算:
- 启动资金:小型饭店(100平方米)需20万-50万元,中型(300平方米)需80万-200万元,包含租金(押三付一)、装修、设备、食材、人员工资等;
- 月度运营成本:租金占20%-30%,食材30%-35%,人员20%-25%,水电杂费5%-10%。
- 风险规避:
- 食材浪费:根据预订量采购,推广“小份菜”减少剩余;
- 客源波动:开发外卖业务、推出工作日套餐(如“商务午餐29.9元”);
- 突发状况:购买财产保险、预留3个月流动资金应对淡季。
相关问答FAQs
Q1: 开饭店如何控制初期人力成本?
A: 可通过“全职+兼职”模式降低成本,核心岗位(厨师长、店长)招聘全职,服务员、保洁等岗位使用兼职(如大学生、退休人员),时薪按当地最低标准1.2-1.5倍计算;同时优化排班,根据客流高峰(如午市11:00-13:00、晚市17:00-20:00)安排弹性工作制,避免人力闲置,建立绩效考核机制,如服务员提成与销售额挂钩,激励员工提升效率。
Q2: 饭店开业后如何提升顾客回头率?
A: 首先保证菜品品质稳定,定期更新菜单(每月推出1-2款季节菜);其次建立会员体系,消费积分兑换菜品或折扣,生日赠送特色餐;再者注重服务细节,如记住老顾客偏好(如“不要香菜”“加辣”),主动提供免费茶水或果盘;最后通过社群运营(如微信顾客群)发布优惠活动、美食故事,增强顾客粘性,同时鼓励顾客在大众点评、美团等平台写好评,给予小额奖励(如5元优惠券)。
相关推荐
- 12-04 开饭店步骤有哪些?
- 12-01 开饭馆必备清单有哪些?
- 本月热门
- 最新答案
-
-
博士达集团核心业务聚焦智慧城市与产业数字化,技术赋能传统行业升级,契合政策导向,发展前景广阔,企业文化重视人才成长,为博士/硕士设立青矜计划,双导师制带教,晋升...
怡然 回答于01-27
-
您好,关于您所提到的问题:1.资产总额和负债总额的填写逻辑关系是资产等于所有者权益加流动及非流动的负债总和,在工商企业年报中应准确反映企业的财务状况和经营成果...
瑾瑜 回答于01-27
-
根据您所提到的关于天津百利得公司的问题,以下是一些基于互联网信息的回答:【工作环境】氛围积极向上、同事间友好互助。加班情况因部门和项目而异;年轻团队为主流趋势...
网络神童少年 回答于01-27
-
关于浙江企业的查询方式,您可以通过多种途径进行,在BOSS直聘平台上搜索企业全称或简称是一个便捷的方式进入其主页查看工商信息、规模以及岗位详情等详细信息;同时您...
心心 回答于01-27
-
针对您所关心的问题,以下是关于鼎祥资本的答复:团队氛围方面非常积极向上,核心成员均拥有深厚的行业背景和丰富的实战经验;项目负责人均有多年从业经验及成功案例支撑...
游荡 回答于01-27
-

取消评论你是访客,请填写下个人信息吧