物资组是企业运营中不可或缺的核心支撑部门,其岗位职责涵盖了物资从需求提报到最终处置的全生命周期管理,旨在通过规范化、精细化的运作,保障生产经营活动的连续性、高效性和经济性,具体而言,物资组的岗位职责可细分为需求管理、采购执行、仓储管理、库存控制、成本管控及团队协作等多个维度,每个维度下均包含具体的工作内容与目标要求。

在需求管理环节,物资组需对接各业务部门,系统性地收集、汇总、审核物资需求,这要求物资专员具备较强的沟通协调能力,能够准确理解生产计划、项目进度等对物资的具体要求,包括物资的规格型号、质量标准、数量需求、到货时间等关键信息,需对需求的合理性进行评估,避免过量采购、重复采购或规格不符等问题,从源头控制物资浪费与成本风险,对于紧急需求,需启动应急响应流程,协调优先级,确保不影响关键业务节点,物资组还需建立需求台账,定期分析需求规律,为后续采购策略优化和库存结构改善提供数据支持。
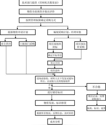
采购执行是物资组的核心职责之一,涉及供应商管理、采购计划制定、招标采购及合同履约等全流程工作,物资组需负责供应商的开发、评估与维护,建立合格供应商名录,定期对供应商的供货能力、产品质量、价格水平、履约表现等进行考核,确保供应链的稳定可靠,根据审核后的需求及库存情况,制定详细的采购计划,明确采购方式(如公开招标、邀请招标、询价采购、单一来源采购等),并严格按照企业内控流程执行采购操作,在采购过程中,需坚持“质优价廉、及时供货”的原则,与供应商进行价格谈判、合同条款拟定,确保采购物资符合性价比要求,需全程跟踪订单执行情况,包括生产进度、物流运输等,协调解决供货过程中的异常问题,确保物资按时、按质、按量到达指定地点。

仓储管理环节强调物资的实物管控与规范化操作,物资组需负责仓库的规划与布局,合理划分存储区域(如合格品区、待检区、不合格品区、退货区等),确保物资存放有序、标识清晰,入库时,需严格核对物资的采购订单、送货单与实物信息,检查物资的外观、数量、质量证明文件等,确认无误后方可办理入库手续,并及时更新库存台账,出库时,需根据有效的领料单或发货单,按照“先进先出”原则准确发货,并详细记录出库信息,确保账实相符,仓库日常管理中,需做好物资的防护工作,采取防潮、防锈、防火、防盗等措施,定期组织库存盘点,及时发现并处理盘盈、盘亏问题,确保库存数据的准确性,还需优化仓储作业流程,提高仓储空间利用率和作业效率,降低仓储运营成本。
库存控制是物资组实现降本增效的关键环节,物资组需结合生产周期、采购周期、市场供应情况等因素,科学设定各类物资的安全库存量、最高库存量和最低库存量,避免库存积压或缺货,通过建立库存预警机制,当库存量接近或超过阈值时,及时触发采购调整或需求协调流程,需定期分析库存结构,对呆滞料、废料进行分类处理,通过调剂、折价销售、报废等方式盘活库存资金,减少资金占用,库存数据的准确性与实时性是库存控制的基础,因此物资组需推动库存管理信息化建设,利用ERP、WMS等系统实现库存数据的动态更新与共享,为管理层提供决策支持。

成本管控贯穿于物资管理的全流程,物资组需通过优化采购渠道、推行集中采购、签订长期供货协议等方式降低采购成本;通过提高库存周转率、减少库存损耗、降低仓储管理费用等方式控制库存成本;需对物资的使用情况进行跟踪分析,提出节约使用、替代使用的合理化建议,助力企业实现降本增效目标,还需建立健全物资管理台账,对各项成本数据进行归集与分析,定期编制成本报告,为企业的成本控制提供依据。
在团队协作方面,物资组需与企业内部的生产部门、财务部门、质量部门、项目部门等保持密切沟通与协作,与生产部门对接需求计划,与财务部门对接付款流程与成本核算,与质量部门协同进行物资检验,与项目部门保障项目物资供应,物资组内部也需明确分工,建立高效的工作机制,确保各项职责落实到人,工作流程顺畅高效,物资组还需关注行业动态与政策变化,学习先进的物资管理理念与方法,不断提升团队的专业素养和管理水平。
相关问答FAQs:
Q1: 物资组在处理紧急物资需求时,应遵循哪些原则和流程?
A: 处理紧急物资需求时,物资组应遵循“优先保障、快速响应、合规高效”的原则,接收需求后立即与需求部门确认紧急程度、具体规格及最晚到货时间;评估现有库存,若有库存立即协调出库,若无库存则启动紧急采购流程,可适当简化部分审批环节,但需确保供应商资质合规;安排专人全程跟踪订单生产、物流运输情况,及时向需求部门反馈进度;物资到货后优先安排检验与入库,确保不影响使用,事后需对紧急采购流程进行复盘,分析原因,优化常规采购计划以减少紧急需求发生。
Q2: 如何有效降低企业物资库存积压问题?
A: 降低物资库存积压需从多方面入手:一是优化需求预测,结合历史数据、生产计划及市场趋势,提高需求计划的准确性,避免过量采购;二是加强供应商协同,推行JIT(准时制)采购模式,减少库存前置量;三是科学设置库存参数,定期评估安全库存、经济订货批量等,动态调整库存水平;四是建立呆滞料处理机制,对长期无动态的物资进行分类,通过调剂、折价、报废等方式盘活;五是推动信息化建设,实现库存数据实时共享,提高各部门对库存状态的透明度,从源头控制不合理库存增长。
#物资组岗位职责详细说明#物资专员工作内容有哪些#物资管理岗位具体职责范围
- 上一篇:育婴顾问具体职责有哪些?
- 下一篇:安全保密岗位职责的核心要求是什么?
相关推荐
- 04-04 调剂师岗位职责具体包含哪些核心内容?
- 04-04 配件仓岗位职责
- 04-04 普铣工岗位职责具体包含哪些核心任务?
- 04-04 烧烤间岗位职责
- 04-04 仓储经理岗位职责具体包含哪些核心内容?
- 04-04 插花设计岗位职责
- 04-04 地产包装岗位职责
- 04-04 会员部长岗位职责具体有哪些?
- 04-04 外协单位岗位职责如何明确与落实?
- 04-04 安全保密岗位职责的核心要求是什么?
- 本月热门
- 最新答案
-
-
#BOSS直聘查企业名单操作指南✅1️⃣**进入首页→点击“找公司”**,选择筛选条件:行业(互联网/教育等)、规模(大型/中小型)、融资阶段(A轮/B轮等...
雪山岚 回答于04-04
-
博士达集团核心业务聚焦智慧城市与产业数字化,技术赋能传统行业升级,契合政策导向,发展前景广阔,企业文化重视人才成长,为博士/硕士设立青矜计划,双导师制带教,晋升...
怡然 回答于01-27
-
您好,关于您所提到的问题:1.资产总额和负债总额的填写逻辑关系是资产等于所有者权益加流动及非流动的负债总和,在工商企业年报中应准确反映企业的财务状况和经营成果...
瑾瑜 回答于01-27
-
根据您所提到的关于天津百利得公司的问题,以下是一些基于互联网信息的回答:【工作环境】氛围积极向上、同事间友好互助。加班情况因部门和项目而异;年轻团队为主流趋势...
网络神童少年 回答于01-27
-
关于浙江企业的查询方式,您可以通过多种途径进行,在BOSS直聘平台上搜索企业全称或简称是一个便捷的方式进入其主页查看工商信息、规模以及岗位详情等详细信息;同时您...
心心 回答于01-27
-

取消评论你是访客,请填写下个人信息吧