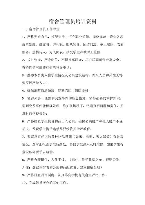
在互联网时代,获取最新招聘信息已成为求职者提升竞争力的关键环节,而针对“培训需要哪些资料”这一问题,不同行业、岗位及培训类型的差异会导致资料需求的具体内容有所不同,但总体可归纳为核心资料、辅助资料、行业特定资料及数字化工具四大类,以下结合当前招聘市场趋势及企业培训实践,详细梳理培训所需资料,并附相关问答。
核心资料:奠定培训基础的知识体系
核心资料是培训过程中不可或缺的基础性材料,直接关系到培训目标的达成和学员对知识的系统性掌握。

-
岗位说明书与能力模型
岗位说明书是明确岗位职责、任职要求的核心文件,培训前需重点标注岗位所需的核心技能、知识储备及职业素养,互联网产品经理岗位说明书会强调“需求分析能力”“项目管理能力”等,培训资料需围绕这些能力设计课程模块,能力模型则进一步细化各层级员工的能力差距,如初级产品经理需掌握“用户画像绘制”“竞品分析报告撰写”,高级产品经理需具备“战略规划”“跨部门资源协调”等能力,培训资料需根据能力差距设计进阶内容。 -
培训课程大纲与课件
课程大纲是培训的“路线图”,需明确培训目标、课程模块、学时分配及考核方式,新员工入职培训大纲通常包括公司文化、规章制度、业务流程、产品知识等模块,每个模块需配套详细课件,课件形式可包括PPT、讲义、案例集等,其中PPT应图文并茂,重点突出;讲义需补充课件中未详尽的文字说明,如行业术语解释、操作步骤拆解;案例集则需结合企业实际场景,如销售岗位可收录“客户谈判成功案例”“投诉处理典型案例”,帮助学员理解理论知识的应用方法。 -
操作手册与流程指南
对于技术类、生产类、服务类等实操性岗位,操作手册是培训的关键资料,制造业岗位需配备《设备操作安全手册》《生产流程标准化指南》,明确操作步骤、安全规范及异常处理流程;IT运维岗位需提供《系统部署手册》《故障排查流程图》,帮助学员快速掌握技术操作,手册内容需简洁易懂,配以流程图、示意图或短视频演示,降低学习难度。 -
法律法规与合规文件
涉及金融、医疗、教育等特殊行业,培训必须包含相关法律法规及企业合规文件,金融行业需培训《银行业从业人员职业操守》《反洗钱法》,新员工需签署《合规承诺书》;医疗行业需学习《执业医师法》《病历书写规范》,确保从业行为合法合规,此类资料需定期更新,以适应政策变化。
辅助资料:提升培训效果的补充材料
辅助资料用于丰富培训形式、增强学员互动性,帮助学员深化理解、巩固所学知识。
-
案例库与行业报告
案例库是连接理论与实践的桥梁,需涵盖行业经典案例、企业内部案例及失败案例,市场营销培训可引入“某品牌社交媒体营销成功案例”“新产品上市失败案例分析”,引导学员从案例中提炼经验教训,行业报告则帮助学员了解市场动态、技术趋势,如互联网行业可参考《中国互联网发展报告》《人工智能应用白皮书》,拓宽行业视野。 -
练习题与测评工具
针对技能型培训,需配套练习题库,包括选择题、简答题、实操题等,财务岗位培训需提供《税务计算练习题》《财务报表分析模板》,帮助学员巩固理论知识;语言类培训(如英语、日语)需设计听力、阅读、写作专项练习,测评工具则用于评估培训效果,如性格测试(MBTI、DISC)、技能测评系统(编程能力测试、设计软件操作考核),通过量化数据分析学员能力短板,为后续培训提供方向。 -
视频与多媒体资料
多媒体资料能提升培训的趣味性和直观性,包括教学视频、纪录片、动画演示等,客服培训可播放“客户沟通技巧示范视频”,通过真实场景还原教学;安全培训可采用VR模拟事故现场,增强学员的安全意识,企业内部还可录制“优秀员工经验分享视频”,让学员直观学习标杆的工作方法。
-
参考书目与学习资源清单
培训师可推荐经典书籍、行业期刊、在线课程等延伸学习资源,管理培训推荐《卓有成效的管理者》《领导力21法则》,技术培训推荐《Python编程:从入门到实践》《深度学习》;在线课程可链接MOOC平台(如Coursera、中国大学MOOC)的优质课程,帮助学员系统拓展知识。
行业特定资料:适配不同岗位的专业材料
不同行业对培训资料的需求存在显著差异,需结合行业特性及岗位要求定制化准备。
-
技术行业:技术文档与开发工具
软件开发岗位需提供《API接口文档》《数据库设计规范》《代码编写指南》,明确技术标准;测试岗位需配备《测试用例模板》《自动化测试工具使用手册》;人工智能岗位需提供算法框架文档(如TensorFlow、PyTorch教程)、数据集及标注工具,技术行业还需关注前沿技术动态,如大语言模型(LLM)、区块链技术的应用案例,确保培训内容与时俱进。 -
销售行业:客户资料与话术库
销售培训的核心资料包括《客户画像手册》《产品卖点提炼表》《销售话术库》,客户手册需分类整理不同行业客户的痛点、需求及决策链;话术库需覆盖电话沟通、产品介绍、异议处理、促成交易等全场景,价格异议应对话术”“竞品对比话术”,并附成功案例录音或文字记录,销售培训还需提供《客户关系管理系统(CRM)操作指南》,帮助学员高效管理客户信息。 -
服务行业:服务标准与应急处理预案
餐饮、酒店、零售等服务行业,培训资料需侧重服务规范与应急处理,酒店培训需包含《前厅服务标准手册》《客房清洁流程图》《客户投诉处理SOP》;餐饮行业需提供《食品安全操作规范》《菜品制作标准书》,应急处理预案则需覆盖火灾、停电、客户突发疾病等突发事件,明确责任分工与处理流程,确保学员快速响应。 -
制造业:工艺文件与质量标准
制造业培训的核心资料包括《生产工艺流程卡》《质量控制手册》《设备维护保养规程》,工艺文件需详细说明每个生产环节的操作参数、工艺要求及质量检验标准;质量手册需涵盖ISO9001等质量管理体系文件、不合格品处理流程;设备维护手册则需明确设备日常点检项目、常见故障排除方法,确保生产安全与产品质量。
数字化工具:提升培训效率的技术支持
随着企业数字化转型,数字化工具已成为培训资料管理与应用的重要载体,能显著提升培训效率与学员体验。
-
学习管理系统(LMS)
LMS是培训资料的核心管理平台,可实现课程上传、学员学习进度跟踪、在线考试、数据统计等功能,企业可通过LMS上传培训课件、视频资料,学员随时随地登录学习;培训师通过LMS发布作业、批改试卷,系统自动生成学习报告,分析学员薄弱环节,主流LMS平台包括Moodle、Cornerstone、Teachable等,企业可根据需求选择。 -
知识库与文档协作工具
知识库用于集中存储、管理企业培训资料,支持分类检索、版本控制,使用Confluence、Notion等工具构建企业知识库,将岗位说明书、操作手册、案例资料等结构化存储,学员可通过关键词快速查找;文档协作工具(如腾讯文档、飞书文档)支持多人在线编辑培训资料,实时更新内容,确保资料的时效性。 -
虚拟仿真与AI培训工具
虚拟仿真技术可模拟真实工作场景,降低培训成本与风险,飞行员培训采用飞行模拟器,外科医生培训使用虚拟手术系统;AI培训工具(如智能聊天机器人、AI面试模拟系统)可提供个性化学习辅导,例如通过聊天机器人解答学员疑问,AI面试系统模拟真实面试场景,评估学员的表达能力与应变能力。 -
移动学习APP
移动学习APP满足碎片化学习需求,学员可通过手机、平板随时学习培训资料,企业定制专属APP,推送微课程(5-10分钟短视频)、每日一练、行业资讯等内容;学员可参与在线讨论、分享学习笔记,形成互动式学习社区。
相关问答FAQs
Q1:培训资料如何确保内容的时效性与准确性?
A:确保培训资料时效性与准确性需建立动态更新机制:指定专人或部门负责资料审核与更新,如人力资源部定期对接业务部门,收集岗位能力变化与政策调整信息;采用版本管理制度,对重要文件(如操作手册、法律法规)标注版本号与更新日期,旧版本及时归档或废止;通过学员反馈、培训效果评估收集资料改进建议,例如在培训结束后发放问卷,询问“资料内容是否与实际工作相符”“是否存在过时信息”,根据反馈优化资料内容,对于技术、政策变化快的领域(如互联网、金融),需每季度或半年更新一次资料,确保与行业同步。
Q2:不同岗位的培训资料如何差异化设计?
A:差异化设计需基于岗位特性与能力要求,具体可从三方面入手:一是分析岗位核心任务,如技术岗侧重“技能操作”,销售岗侧重“沟通与谈判”,设计资料时前者以技术文档、实操练习为主,以后者以案例库、话术库为主;二是结合员工层级,新员工培训资料需包含基础理论、公司制度、简单操作流程,资深员工培训则侧重进阶技能、行业趋势、管理方法;三是考虑行业属性,制造业需强化工艺文件、安全规范,服务业则突出服务标准、应急处理预案,同一企业内,研发岗培训资料为《技术架构文档》《代码评审指南》,市场岗培训资料为《市场分析模板》《活动策划方案模板》,通过针对性设计提升培训的实用性。
- 上一篇:酒吧品牌有哪些?
- 下一篇:没有了额
相关推荐
- 02-05 培训必备资料有哪些?
- 02-05 酒吧品牌有哪些?
- 02-05 摄影渠道有哪些?主流与新兴渠道全解析
- 02-05 温馨鸟店有哪些?
- 02-05 kids品牌有哪些?
- 02-05 coco加料有哪些
- 02-05 哪些行业适合自助服务模式?
- 02-05 服装展会有哪些?
- 02-05 品牌驾校有哪些?靠谱的怎么选?
- 02-05 排骨加盟有哪些品牌值得选?
- 本月热门
- 最新答案
-
-
博士达集团核心业务聚焦智慧城市与产业数字化,技术赋能传统行业升级,契合政策导向,发展前景广阔,企业文化重视人才成长,为博士/硕士设立青矜计划,双导师制带教,晋升...
怡然 回答于01-27
-
您好,关于您所提到的问题:1.资产总额和负债总额的填写逻辑关系是资产等于所有者权益加流动及非流动的负债总和,在工商企业年报中应准确反映企业的财务状况和经营成果...
瑾瑜 回答于01-27
-
根据您所提到的关于天津百利得公司的问题,以下是一些基于互联网信息的回答:【工作环境】氛围积极向上、同事间友好互助。加班情况因部门和项目而异;年轻团队为主流趋势...
网络神童少年 回答于01-27
-
关于浙江企业的查询方式,您可以通过多种途径进行,在BOSS直聘平台上搜索企业全称或简称是一个便捷的方式进入其主页查看工商信息、规模以及岗位详情等详细信息;同时您...
心心 回答于01-27
-
针对您所关心的问题,以下是关于鼎祥资本的答复:团队氛围方面非常积极向上,核心成员均拥有深厚的行业背景和丰富的实战经验;项目负责人均有多年从业经验及成功案例支撑...
游荡 回答于01-27
-

取消评论你是访客,请填写下个人信息吧